来源: 时间:2024-10-28 作者:
附件:
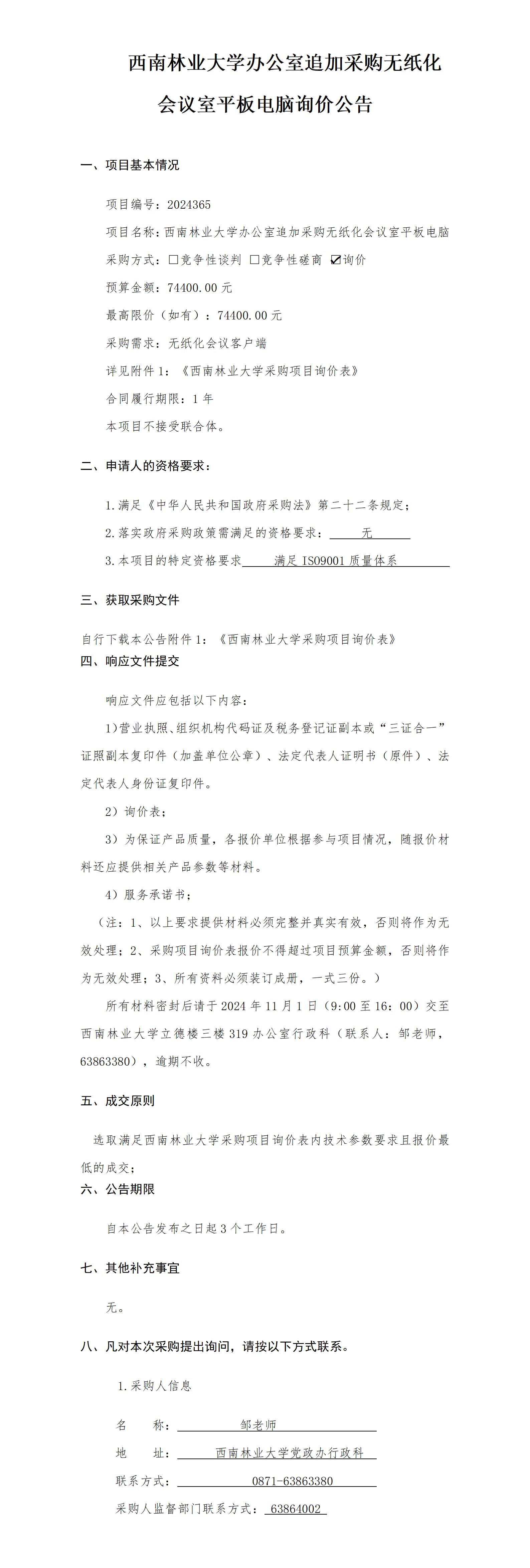
bwin必赢唯一官方网站办公室追加采购无纸化会议室平板电脑询价公告
bwin必赢唯一官方网站采购项目询价表
上一条:【中国招标投标公共服务平台】bwin必赢唯一官方网站图书馆外文数据库二次采购项目成交结果公告
下一条:【中国招标投标公共服务平台】bwin必赢唯一官方网站信息化技术中心2023年中央支持地方专项教学网络环境提升改造项目采购存储设备竞争性谈判公告
关注我们:
快速链接
常用链接
公共信息
电话: 0871-63863380(党政办); 0871-63863101(招办)
传真: 0871-63863218
邮政编码: 650224
邮箱:xl@swfu.edu.cn
地址: 云南省昆明市盘龙区白龙寺300号
Copyright © 2003 – 2025 bwin必赢唯一官方网站. All rights reserved. 滇ICP备